Lehet, hogy neked is feltűnt az elmúlt napokban: gyanúsan nagy a csend a céges levelezésedben. Ha eddig a privát Gmail fiókodba húztad be a vállalkozásod emailjeit (pl. info@teceged.hu), és mostanában nem érkezik semmi, akkor van egy rossz hírünk: nem az ügyfeleid tűntek el, hanem a Google zárta el a csapot.
2026 januárjában élesedett az a régóta pletykált változás, ami végleg nyugdíjazta a Gmail egyik legnépszerűbb kényelmi funkcióját. Sokan pánikolnak, pedig a megoldás létezik – csak mostantól kicsit máshogy kell gondolkodnod a levelezésedről.
Mi történt pontosan?
Röviden: A Google biztonsági okokra hivatkozva megszüntette a „Levelek ellenőrzése más fiókokból” (POP3 import) és a Gmailify támogatását.
Ez azt jelenti a gyakorlatban, hogy a Gmail rendszere többé nem hajlandó átnyúlni a tárhelyszolgáltatód szerverére, és onnan átemelni a leveleket a Gmail fiókodba.
Példahelyzet:
Tamás, az egyéni vállalkozó évekig úgy használta a levelezését, hogy minden reggel megnyitotta a Gmailt, és ott látta vegyesen a privát és az üzleti leveleit. Január 20-a után azonban hiába várta a fontos árajánlatkérést, az nem érkezett meg. Amikor kétségbeesve belépett a tárhelyszolgáltatója webmail felületére, ott sorakoztak az olvasatlan üzenetek. A levelek megvoltak, csak a „postás” (a Gmail) nem kézbesítette őket többé.
Mi az a POP3 és miért baj, hogy nincs?
Képzeld el úgy, mint egy futárt. A POP3 volt az a futár, akit a Gmail küldött el a céges szerveredhez, hogy vegye fel a leveleket, és hozza házhoz (a Gmail fiókodba).
A változás: A Gmail kirúgta ezt a futárt. A leveleid mostantól megérkeznek a céges szerverre (a raktárba), de ott is maradnak, amíg nem mész értük egy másik módszerrel.
Azonnali teendők: Ne pánikolj, cselekedj!
Mielőtt bármit átállítanál, győződj meg róla, hogy az üzletmenet nem állt meg.
- Lépj be a Webmailbe: Minden tárhelyszolgáltatónak van egy webes felülete (pl.
webmail.teceged.hu), ahol közvetlenül eléred a szervert.
- Ellenőrizd a leveleket: A hiányzó üzenetek ott lesznek.
- Válaszolj onnan: Ideiglenesen használd ezt a felületet, amíg beállítod a tartós megoldást.
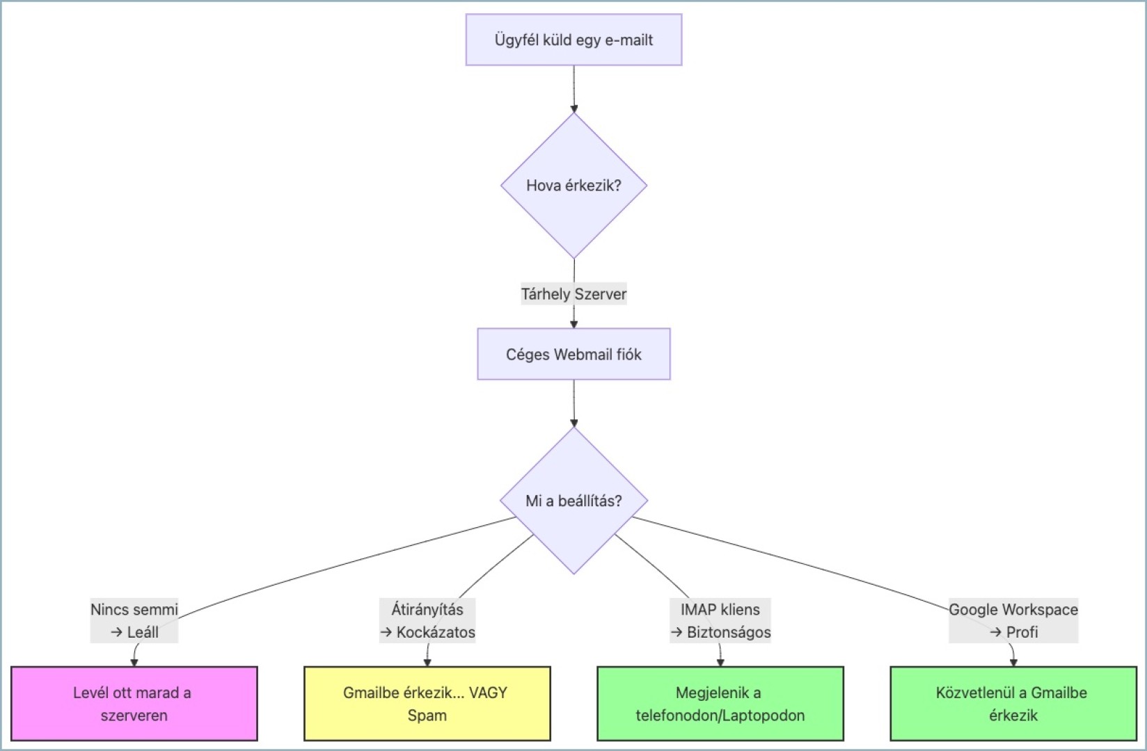
Milyen lehetőségeid maradtak 2026-ban?
A kényelmes „mindent egy Gmail fiókban kezeltek” korszaknak vége, de három járható út áll előtted. Nézzük, melyik mit tud.
1. A „gyorstapasz”: Automatikus átirányítás (Forwarding)
Sokan gondolják, hogy egyszerűen beállítanak egy automatikus továbbítást a tárhelyszolgáltatónál a Gmail címükre. Bár ez működhet, technikailag ez a legkockázatosabb megoldás.
- A csapda: Az e-mail szabványok (SPF, DKIM, DMARC) ma már nagyon szigorúak. Ha egy levél átirányításon megy keresztül, a Gmail rendszere gyakran úgy érzékeli, hogy a levél „hamisított”, és azonnal a Spam mappába (vagy a semmibe) dobja.
- Mikor használd? Csak végszükség esetén, vagy ha a tárhelyszolgáltatód támogatja a speciális SRS (Sender Rewriting Scheme) technológiát – de még ekkor is lehetnek kézbesítési gondok.
2. A szakmai megoldás: IMAP kliens használata (Ingyenes)
Ez a legbiztosabb módszer, ha nem akarsz fizetni extra szolgáltatásért. Nem a Gmail webes felületét használod a céges levelekhez, hanem egy levelezőprogramot (Outlook, Thunderbird, Apple Mail) vagy a Gmail mobilapplikációját.
- Hogyan működik? A telefonodon a Gmail appban hozzáadod a céges fiókot "IMAP" típusként. Így váltogathatsz a fiókok között, de nem keverednek a levelek.
- Előny: Stabil, biztonságos, és a levelek szinkronban maradnak minden eszközödön.
3. A prémium út: Google Workspace
Ha ragaszkodsz a megszokott Gmail felülethez, a címkékhez és a kényelemhez, akkor a Google azt szeretné, ha fizetnél. A Google Workspace (korábban G Suite) a hivatalos üzleti megoldás.
- Előny: Minden marad a régiben, csak profibb. Saját domainedet közvetlenül a Google kezeli.
- Hátrány: Felhasználónként havi díja van, és az átállás (migráció) szakértelmet igényelhet.
Döntési Mátrix: Melyik utat válaszd?
| Szempont |
Átirányítás (Forwarding) |
IMAP Kliens (Outlook/Mobil) |
Google Workspace |
| Költség |
Ingyenes |
Ingyenes |
Fizetős (Havi díjas) |
| Megbízhatóság |
Alacsony (Spam veszély) |
Magas |
Nagyon magas |
| Kényelem |
Közepes (Válaszolni nehéz) |
Közepes (Külön felület/fiók) |
Maximális (Integrált) |
| Kinek ajánljuk? |
Hobbi felhasználóknak |
KKV-knak, egyéni vállalkozóknak |
Cégeknek, akik "Gmail-élményt" akarnak |
Gyakori buktatók: Hol vérezhet el a váltás?
Sajnos az átállás nem mindig zökkenőmentes. A fórumok tele vannak tanácstalan felhasználókkal, ezért összeszedtük, mire figyelj:
- "Majd a Google visszakapcsolja": Ne várj csodára. Ez egy végleges, globális lekapcsolás, biztonsági okokból (OAuth 2.0 hiánya a régi protokolloknál).
- Az SMTP csapdája: Lehet, hogy küldeni még tudsz levelet a Gmailből a céges címed nevében (SMTP-n keresztül), de ha a válasz nem érkezik meg hozzád, azzal nem vagy kisegítve. A bejövő és kimenő levelezés két külön technológia!
- Adatvesztés félelme: A régi, már letöltött leveleid nem tűnnek el a Gmailből. Csak az újak nem jönnek be.
Mi történik most a leveleddel?

Hogyan tovább?
A digitális világ folyamatosan változik, és bár a Google lépése most sokaknak okoz fejfájást, hosszú távon a biztonságosabb levelezés felé terel minket. Ha most gyorsan lépsz, pár óra alatt orvosolható a probléma.
Ha úgy érzed, hogy a céges levelezésed kinőtte ezeket a barkács-megoldásokat, vagy a Google Workspace átálláshoz szakértő segítségre van szükséged, érdemes profikra bízni a migrációt. A Total Studio csapata nemcsak weboldalfejlesztésben, hanem a technikai háttér stabilizálásában is partner, hogy neked csak az üzlettel kelljen foglalkoznod.
Te melyik megoldást választod? Maradsz az ingyenes klienseknél, vagy beruházol a kényelemre?
///
Forrás: További információ a Gmailify és a POP közelgő változásairól a Gmailben